365英国上市(集团)有限公司-Official website

21年专注于专线物流运输

—专业、安全、高效
全国免费服务热线

400-056-5256

英国上市公司365新闻

英国上市公司365

总部地址:济南市历城区大桥路盖世国际物流中心第五库区对面

电话:0531-55568168

0531-55568169

传真:0531-88278468

手机:15966665656

网址:

您现在的位置:首页 > 英国上市公司365新闻 > 行业新闻 >

英国上市公司365新闻

济南物流:国家发展改革委等部门布局建设现代流通战略支点城市,推动构建高效顺畅的现代流通体系

发布者:英国上市公司365 发布时间:2023-09-01 17:10:47
为贯彻党的二十大报告有关部署、落实《“十四五”现代流通体系建设规划》相关要求,推动构建高效顺畅的现代流通体系,近日,国家发展改革委会同自然资源部、交通运输部、商务部、市场监管总局印发《关于布局建设现代流通战略支点城市的通知》,部署现代流通战略支点城市布局建设工作。
 
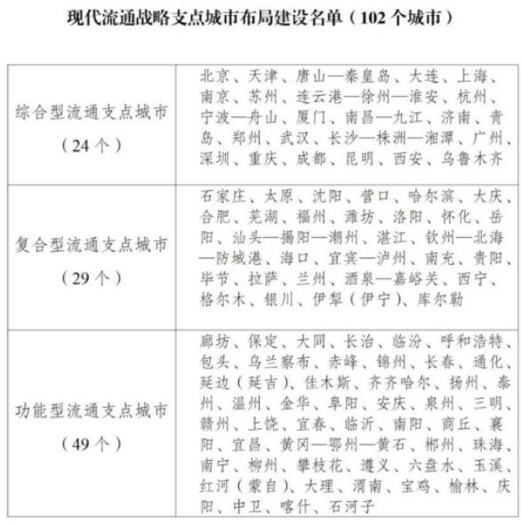
《通知》坚持系统思维和全局观念,突出国家所需和城市所长,按照服务重要商品和资源要素流通、强化跨域跨界辐射带动、促进现代流通发展等三个维度布局流通支点城市。综合考虑城市资源禀赋、发展基础、比较优势、未来潜力,将102个城市纳入布局建设范围,覆盖全国31个省区市以及新疆生产建设兵团。流通支点城市将按综合型、复合型、功能型分类推进建设,城市人民政府发挥主体作用部署推进,努力提升自身发展水平,增强辐射带动作用。
 
布局建设流通支点城市有利于更好发挥相关城市流通发展基础好、辐射带动能力强的优势,从“大流通”高度推动商流、物流、信息流、资金流融合发展,促进生产消费紧密衔接,加快形成内畅外联的现代流通网络,更好服务以实体经济为支撑的现代化产业体系。下一步,国家发展改革委将会同有关部门积极支持流通支点城市建设,及时协调解决跨部门、跨行业、跨区域问题,组织开展效果评估,宣传推广典型经验,以流通支点城市推动现代流通体系建设。
来源:国家发展改革委