365英国上市(集团)有限公司-Official website

21年专注于专线物流运输

—专业、安全、高效
全国免费服务热线

400-056-5256

英国上市公司365新闻

英国上市公司365

总部地址:济南市历城区大桥路盖世国际物流中心第五库区对面

电话:0531-55568168

0531-55568169

传真:0531-88278468

手机:15966665656

网址:

您现在的位置:首页 > 英国上市公司365新闻 > 行业新闻 >

英国上市公司365新闻

济南物流公司:国家发展改革委印发实施系列文件全面推进县城建设发展

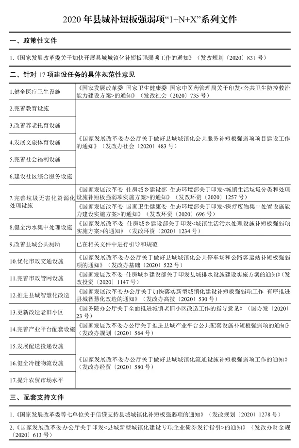
发布者:英国上市公司365 发布时间:2020-09-07 09:12:29 习近平总书记高度重视新型城镇化建设特别是县城建设工作。2020年《政府工作报告》提出,政府投资要重点支持新型城镇化等“两新一重”建设,大力提升县城公共设施和服务能力,以适应农民日益增加的到县城就业安家需求。国家发展改革委成立县城新型城镇化建设工作专班,规划司牵头,投资司、财金司、环资司、社会司、经贸司、振兴司、基础司、高技术司、就业司、评督司等11个司局协同协作,印发实施“1+N+X”系列文件,统筹利用各类资金支持县城建设发展。
 
2020年5月29日,国家发展改革委印发《关于加快开展县城城镇化补短板强弱项工作的通知》,聚焦县城及县级市城区,兼顾镇区常住人口10万以上的非县级政府驻地特大镇、2015年以来“县改区”“市改区”形成的地级及以上城市市辖区,将公共服务设施、环境卫生设施、市政公用设施、产业培育设施4大领域共17项建设任务作为建设重点,明确了总体要求、主要任务、要素保障和组织实施方式,公布了县城城镇化补短板强弱项项目范畴和县城新型城镇化建设示范地区名单。
 
随后,分别针对17项建设任务制发具体规范性意见,逐一细化提出建设目标、项目范畴和建设标准;推出县城新型城镇化建设专项企业债券、政策性商业性信贷支持政策,引导金融资本和工商资本积极参与县城建设。
 
与此同时,国家发展改革委会同有关方面,统筹利用中央预算内投资、地方政府专项债券、企业债券、开发性政策性信贷等各类资金,积极支持县城建设项目,加快促进形成投资效益和实物工作量。特别是针对《政府工作报告》强调的公共卫生防控救治、老旧小区改造等新型城镇化建设重点方向,给予优先倾斜支持。
 
下一步,国家发展改革委将聚焦抓好政策实施和项目落地,推动各地区切实落实“1+N+X”系列文件、加快制定实施方案、组织各市县加强项目谋划设计和前期工作,推动120个县城新型城镇化建设示范地区制定示范方案、实施示范性项目,提高县城综合承载能力和治理能力,为扩大内需提供重要支撑点,为满足人民美好生活需要提供有力保障。
内陆县域物流具有规模小、覆盖广、盈利难、不对流等特征,其发展思路和重点也与大中城市物流发展不尽相同(详见延伸阅读)。近年来,相对大中城市而言,县域发展发展面临的人才、资金、土地等约束条件更为明显,因此发展较为缓慢。在未来几年,我们亟待思考实施一些针对性的策略,突破当前县域物流发展的瓶颈。
 
一、突破县域物流园区(中心)落地难
 
很多县级城市的物流园区(中心)等规划了很多年都难以落地;更有甚者,一些县域物流园区(中心)建设进展到中途而搁浅。对此,我们有必要反思并尝试调整策略。
 
1.改变县域物流园区用地方式。当前,很多县域物流园区主要还是规划使用国有工业建设用地,通过招拍挂方式出让,面临指标少、程序复杂、征地难、土地成本高、进度慢等系列问题。建议积极推动农村集体建设用地投入、采用土地租用、改造原有工业厂房等方式改变用地难局面。
 
2.降低物流园区建设投入。在投入土地灵活的基础上,不再刻意要求投资强度,鼓励多采用轻钢结构;同时,分期建设、允许建设一些阶段性过渡的物流园区设施(如使用20-30年即可),不追求过大面积、过高标准,降低建设成本和投资规模。
 
3.打破“一县一园”的思路,推动临县共建。物流是跨区域的,也不以行政区划为边界。我们认为,与工业园区不同,一县一物流园可能不具备合理性和经济性。建议相邻县域在交界地等探索共建共享模式。
 
二、突破城乡末端配送难
 
城乡配送可谓物流链条中“最难啃的骨头”,无论菜鸟、快递企业还是京东近年都在农村配送中做了很多探索,也带给我们一些思考。快递业务量和电商业务量在城乡(农村)物流中占比极低,很难通过电商快递物流体系真正构建城乡配送物流体系。因此我们应着重聚焦量大农村流通物资的集约化物流配送。
 
1.培育本地第三方配送物流企业。县域物流到乡镇,到村,具有地理空间的复杂性和文化语言的独特性,“外来的和尚很难念经”,建议培育1-2家本地的第三方城乡配送物流企业。
 
2.投入新能源货运车辆。很多大中城市出台了新能源货运车辆的支持政策,建议县级城市根据县域大小,重点支持企业投入一定数量的新能源货运车辆。
 
3.主要货源剥离。通过培训、信用背书、切实制定专业解决方案等引导3-5家日用百货、饮料酒水、家电家具、农资化肥等经销商组建配送联盟,通过地方商会等推动城乡配送货源剥离到第三方物流企业。
 
4.化零为整。在重点乡镇设立二次分拨配送网点,通过一定量的库存前置将配送化零为整,并作为乡镇集货网点,将农副产品等集中返城。在工业园区设立分拨网点,将工业园区零散的物流配送化零为整,提升满载率,改善返空率,减少等待作业时间和迂回在途配送时间。
 
三、 突破引入人才、资金难
 
1.用物流创业支持政策留人和引人。将物流创新创业纳入通过促进创新创业,吸引年轻、高端、返乡创业人才。给出一些优惠的仓储设施、办公设施等扶持本地年轻人创业,引入外部大中型物流企业在本地设立分支机构。通过人才促进管理改进。
 
2.用市场换资金。做县域市场的“精算师”,充分利用县域经济中特色农产品、区域消费市场等的开放、整合机会吸引投资资金,策划基于客观需求、市场规律的物流招商“产品”。
 
推动县域物流园区建成落地、在城乡配送中制定并实施相对较优的方案,引入并留住人才、资金,我们相信将逐渐解决县域物流管理粗放、信息化落后、运行效率低等诸多问题。
 
内陆县域物流发展问题、思路及方向
 
一、县域物流发展面临的主要问题
 
近年来,国家出台系列政策和规划都在推动现代物流业向县-乡延伸发展,随着人民生产消费的不断增长,县级城市物流规模和需求不断增大,但大多数内陆县域基础底子薄,区位交通弱,物流业的发展依然面临一些客观问题。
 
1.经济规模小、物流量小
 
我国现有2861个县级城市(含区、县级市),其中除少数经济发达地区、城市主城区以外,多数县级城市经济总量较小、物流规模小。
 
2.物流主体弱小、发展落后
 
据隆格瑞斯物流咨询调查显示,多数内陆县级城市第三方物流主体数量少、规模小,90%以上都是一些传统运输企业,从事物流相关业务的商贸企业、仓储企业等企业管理和发展水平普遍落后,多数依然是店铺+车辆+手机的经营模式。
 
3.物流人才、资金缺乏
 
物流业高级管理、经营性人才目前主要还聚集在大中城市;由于市场规模小,县域物流市场也很难吸引外来资金。现代物流人才和资金缺乏成为制约县域物流业发展的重要瓶颈。
 
4.物流发展意识淡薄
 
物流业在国内蓬勃发展已有10多年时间,但很多内陆县级城市,无论政府层面、社会层面、企业层面对发展现代物流、供应链物流等意识和理念淡薄,发展物流业并没有从根本上引起政府相关部门和社会的重视,企业对发展物流的认识非常局限。
 
5.物流基础设施薄弱
 
多数县级城市现代仓储设施不足,县、乡道路不畅,传统货运场站周边配套差,现代化物流设备设施拥有量少,严重制约现代物流业发展。
 
二、 县域物流发展需求分析
 
当前,多数县经济发展已处于工业化中后期,经济产业结构以工业为主,通常工业产值占比30%-50%左右,农业占比10%-30%左右,服务业比重还较低,工业化程度还有待提高,商贸正处于需求升级进程。根据产业结构特点,县级城市物流需求主要包括以下几方面。
 
1.工业物流。除部分少数生态县外,工业物流量往往占到全县物流总量的70%以上,很多工业企业采购、销售“两头在县外”,大部分的物流量都是通过干线城市或周边区域城市中转。
 
2.农业物流。农业物流包括与农业生产相关的农资、器具物流和农产品销售物流两个方面。对多数县而言,农业生产性物资物流量大,仅以化肥为例,每一亩耕地每年需求年大致为20KG左右,主要从干线城市或物流节点流入县域。对于自产自销为主的县农产品物流主要以县域内部或周边小范围地区销售为主,而部分具有特色农产品的县则农产品物流需求旺盛,可能是周边大区域覆盖或全国(全球)性覆盖。
 
3.商贸物流。随着电子商务的进一步发展,县级城市商贸物流包括线下传统商贸物流和线上电商物流两部分。传统商贸物流主要以日用工业品、建材、家居、家电、快速消费品、百货等为主,电商物流主要包括快递和电商自营配送两大类,电商物流占商贸物流的比例通常不到10%。
 
和大中城市物流发展相比,县域物流需求呈现以下特征:
 
1.周边辐射区域有限。除极少数有一定区位优势和交通优势的县级城市以外,大多数县级城市对周边县市的辐射能力较小,辐射区域基本仅限于本县及周边小范围。
 
2.物流配送服务覆盖广大农村地区,分散、难度大。多数内陆县而言,农村地区面积较大,居民居住分散,物流配送需要覆盖全县-乡-村,部分地方路途遥远、道路状况差,难度大。
 
3.主要以公路物流为主。很多县级城市还不通火车或者火车站等级低、远离港口和机场,以近距离运输流通为主,物流主要依赖于公路运输。
 
4.双向流通不对称。多数内陆县往往流出较少、多以日用工业品等流入为主,物流量流入流出不对称和均衡。
 
5.物流盈利水平低。与大中城市物流相比,城乡消费水平较低、县域物流主要是农产品、农资、再生资源、日用百货、附加值不高的工业品等为主,物品附加值较低,普遍利润率低,能承担的物流费用不高,导致物流盈利水平低下。
 
三、县域物流发展基本思路
 
基于大多数内陆县域物流业面临的问题、物流需求及特征,我们认为,县域物流发展可以考虑以下基本思路。
 
1.打造“小而美”的县域生态物流体系。切忌盲目追求“大而全”,一味做大物流产业规模和上马物流大项目,而应该深刻认识本县在周边区域的区位、自身优劣势,主动融入区域物流体系,以区域物流体系为大局,明确自身在区域物流生态链、产业链、供应链的作用和位置,做好本县域的物流体系规划和引导。
 
2.将物流业发展与客运改造、新农村建设、城乡一体化、新型城镇化建设相结合。在新农村建设、新型城镇化建设过程中充分考虑物流的便捷性,合理布局物流配送网点,将物流网点建设和新农村、城镇建设统一规划,统筹考虑。同时,在物流业的发展规划中充分考虑农村、城镇未来的发展路径和方向,做好前瞻性规划。
 
3.产业联动发展。充分认识物流业的基础性和战略性地位,物流是支撑其他产业发展的基础性功能,是“后勤保障”,也是拉动和带动其他产业发展的“引擎”,根据本县产业发展需求,通过发展物流业解决关联产业的发展难题,同步壮大关联产业,实现产业联动发展
 
4.大力发展民生物流。将物流业作为县域民生工程的一部分,切实做好惠民利民。推进民生物流发展,建立规范的城市集中、共同配送体系,着实解决老百姓进货难、送货难等民生问题。加大城乡物流投入力度,解决农副产品进城难和生活物资下乡难等民生问题。大力促进冷链物流体系建设,根据需求逐步建立全程农产品冷链,提高人民生活质量,协同解决农产品安全等民生问题。逐步建立电商快递停靠站点和配送网点、规范配送车辆,解决电商物流配送难、停靠难等问题。通过规范化、集约化发展,解决物流车辆乱停放、物流扰民等问题。
 
四、县域物流发展重点方向
 
基于以上思路,结合县域物流发展现状和特征,我们认为县域物流可以重点考虑以下发展方向。
 
1.粮油供应链物流
 
当前,我国大多数县基本都有粮油仓库,然而仓储设施存在不少问题。
 
一是仓容偏小,布局分散。现有仓储设施点多面广,分散布局在城区和各乡镇,资源整合水平和组织化程度低下,缺少集聚功能,导致运营成本高,管理难度大。
 
二是设施陈旧、结构简陋。粮食仓储、中转、加工等基础设施基本停留在20世纪70-80年代的水平上,有的甚至建于更早年代,设施简陋,功能不齐,每年需要投入大量资金进行修缮。由于设施陈旧,粮食保管安全自然难以保证,储粮期和出仓粮质远远低于标准仓。
 
三是储运落后,流转不畅。粮食运输基本停留在传统的包粮运输方式上,收购环节采用麻袋、塑料编织袋包装,储存环节拆包散储,在中转和销售环节,再次转为包装形态。整个粮食流通过程需经多次灌包拆包,势必导致包装资材耗费大,粮食抛洒损耗多,既降低了粮食企业的经营效益,又增加了杂质掺混的机率。其次是运力结构问题。粮食完全依靠公路运输,成本高,效率低,流转不畅。四是业务萎缩,库点闲置。位于各乡镇的粮管所因仓房设施老化, 交通不便,大多数已不宜当作粮食储备库点使用,逐渐沦为闲置仓,致使库点萎缩,仓容量减小。
 
综上可见,多数县级城市粮食流通基础设施已处于整体落后、捉襟见肘、窘态毕现的堪忧状况,明显滞后于大物流的建设水平,落伍于现代粮食物流的发展进程,与日渐扩大的粮食流通规模不适应。
 
因此,发展现代粮食物流是县级城市构筑粮食安全体系的关键环节和客观需求,已经是迫在眉睫、势在必行。可考虑以周边铁路站点或公路主干道为依托,强化与周边公铁水联运区域的联动,以打造粮食全供应链物流中心为理念,以粮油电子商务为新一轮发展契机,建设成粮食物流体系的区域次中心;
 
打造集粮食精深加工、粮仓、油罐,电子商务平台、质量检测、交易市场、散粮接卸设施等,打造集粮食收集、质量检测、仓储、物流配送、精深加工、包装、中转、信息处理、电子商务、交易、结算等粮食全供应链服务功能于一体的粮油供应链配送物流中心。
 
2.再生资源物流
 
《国家物流业中长期发展规划2013-2020》将再生资源发展工程作为十二大工程之一,其中明确提出加快建设我国再生资源回收体系,重点推进包装物、废旧电子产品、报废工程机械、生活性废旧物、生产边角料等再生资源回收物流发展,加快建设一批回收物流中心,提高回收物品的收集、分拣、加工、搬运、仓储、包装、维修等管理水平,实现废弃物的妥善处置、循环利用、无害环保。
 
当前,我国逆向回收物流发展还不够完善,随着人们日益增长的消费需求、技术的不断进步和产品的不断更新换代,家电、IT电子产品、包装物等可再生资源的回收、分解、物流存在巨大的、客观的市场需求。县级城市是消费的末端,地区人口众多、消费量大,是家电、电子产品、汽车、出版等商品的重要消费地,淘汰产品、废弃产品随着产品逐步升级换代将逐渐增多,也是再生资源回收物流难度较大的区域,如果不合理规划和引导将对环境造成污染。而县级城市及周边地区的电子、汽车、出版等废旧产品流动到中心城市进行拆分回收成本高,当前区域内再生资源物流发展还较为落后、分散的现状客观上需要建立就近消费地的再生资源物流集散地。
 
因此,县级城市可考虑积极贯彻《国家物流业中长期发展规划(2013-2020)》和对再生资源物流的发展思路,以周边地区再生资源物流需求为基础,建设区域性集再生资源收集、交易、加工、分类分解、环保处理、仓储、分拨等功能于一体的再生资源物流中心。
 
3.农资物流(化肥、农资、饲料、农机)
 
以化肥为主的农资是粮食的“粮食”,是我国农业现代化和产业化发展中必不可少的生产性农资,我国农作物亩均化肥用量21.9公斤,我国多数县是重要的农业生产区,农资需求量大、是农资厂商和分销商的重要市场。
 
同时,当前农资流通行业正在发生根本性地变革,2015年3月农业部制定并下发了《到2020年化肥使用量零增长行动方案》和《到2020年农药使用量零增长行动方案》,明确提出了“以保障国家粮食安全和重要农产品有效供给为目标,牢固树立“增产施肥、经济施肥、环保施肥”理念,依靠科技进步,依托新型经营主体和专业化农化服务组织,集中连片整体实施,加快转变施肥方式,深入推进科学施肥,大力开展耕地质量保护与提升,增加有机肥资源利用,减少不合理化肥投入,加强宣传培训和肥料使用管理,走高产高效、优质环保、可持续发展之路,促进粮食增产、农民增收和生态环境安全”的发展思路,新思路下,传统的农资行业将告别粗放式增长、以先进技术为依托,实现转型升级发展,这将是未来农资流通行业发展的制高点和县级城市建设农资物流中心面临的重大机遇。
 
紧抓当前农资流通变革期和现代农业转型期重要发展机遇、依托铁路或公路大宗物资运输条件和周边地区农资需求,打造涵盖化肥、农药、饲料、农机、农具等现代农业资具,集农资交易、分装、分销、仓储、中转、配送、电子商务、信息结算、农业技术输出、先进农资技术服务等功能于一体的县域农资物流中心,以农资为纽带、进一步构建现代农业孵化和服务中心、带动和促进本县及周边现代农业发展。
 
4.城乡配送(医药、建材、日用百货、饮料酒水等)
 
城乡配送是面向城市、乡镇、农村,满足人们日常生活、生产所需的民生工程;是沟通城乡,形成双向合理流通的重要载体。
 
县级城市及周边人口消费需求大、商贸业发达,对城乡配送既有较大的客观需求,同时也对城乡配送体系提出了较高要求。当前,部分地区城乡配送体系日趋完善,但目前仍然存在一些不足。首先,大型商贸企业主要以自营配送为主,社会化配送程度低,城市配送协同性不足。小型商业业态和个体多以三轮车等作为主要的配送工具、规模化程度和效率低。由于自营比例高、小型个体的分散、零散配送导致第三方城市配送物流企业发展空间不足。城乡配送分散、独立,量小,配送装载率和效率低,返空率高。同时,农产品进城渠道不畅、效率低、成本高。究其原因,多数县级城市没有规模化、集约化的城乡配送中心是制约当前城乡配送发展的重要因素。
 
以促进工业品下乡和农产品进城双向合理流通为目标,立足本县及小范围周边地区的不断增长的消费需求,建设集约化、规模化的县域城乡配送中心,逐步形成集中和共同配送为主、服务区域内广大人民日常生产生活、与电商物流、农产品物流协同发展的区域性重要配送节点。
 
5.县域电商物流
 
电子商务的快速发展带动以快递、电商企业自营配送为主的电商物流成倍增长,县域或区域性的电商物流中心正在全国范围内逐步形成。2014年以来,京东、阿里巴巴等国内大型电商企业都不同程度实施农村电商发展战略,电商的普及不断下延到社区、农村,县域电商物流将迎来新的发展机遇。
 
围绕本县及周边区域特色农副产品等特产“走出去”发展战略和大流通背景下的电商渠道商品“流进来”发展思路,借鉴国内成功的县域电商物流发展经验,大力发展县域电子商务,合理规划电商物流中心,打造集本地及周边特色农副产品收集、加工、包装、仓储、电子商务、质量追溯、冷链物流、展示展销等农副产品全供应链和电商快递分拨、分拣、中转、配送、信息处理等电商物流全环节功能于一体的县域电商物流中心。
 
大力发展县域电子商务,实现电商、物流融合发展。充分借鉴国内遂昌、通榆、沙集、北山、武功、清河等县域电商物流发展经验,吸纳赶街网、货通天下农商产业联盟等先进模式,积极探索县域电商发展思路和路径,形成自身特色的电商物流发展方向,实现县域电商蓬勃发展。积极与一些电商企业接洽,争取将县域电商服务中心、体验代购点等尽早落地。合理、科学规划电商物流中心,引进相关快递企业、电商企业将区域中心、县域分拨、中转中心落户园区。

来源:物流报