365英国上市(集团)有限公司-Official website

21年专注于专线物流运输

—专业、安全、高效
全国免费服务热线

400-056-5256

英国上市公司365新闻

英国上市公司365

总部地址:济南市历城区大桥路盖世国际物流中心第五库区对面

电话:0531-55568168

0531-55568169

传真:0531-88278468

手机:15966665656

网址:

您现在的位置:首页 > 英国上市公司365新闻 > 行业新闻 >

英国上市公司365新闻

济南物流:生态环境部:7月1日起禁止生产国五排放标准轻型汽车

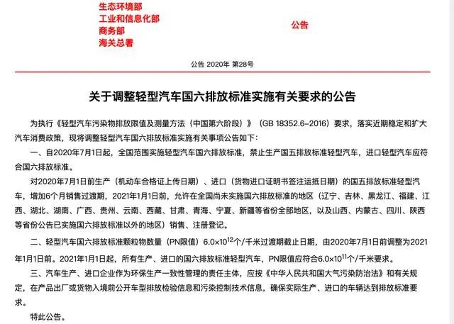
发布者:英国上市公司365 发布时间:2020-05-18 10:01:47 5月15日,据生态环境部网站消息,生态环境部等四部门联合发布关于调整轻型汽车国六排放标准实施有关要求的公告,自2020年7月1日起,全国范围实施轻型汽车国六排放标准,禁止生产国五排放标准轻型汽车,进口轻型汽车应符合国六排放标准。
对2020年7月1日前生产(机动车合格证上传日期)、进口(货物进口证明书签注运抵日期)的国五排放标准轻型汽车,增加6个月销售过渡期,2021年1月1日前,允许在全国尚未实施国六排放标准的地区(辽宁、吉林、黑龙江、福建、江西、湖北、湖南、广西、贵州、云南、西藏、甘肃、青海、宁夏、新疆等省份全部地区,以及山西、内蒙古、四川、陕西等省份公告已实施国六排放标准以外的地区)销售、注册登记。
 
同时,公告表示,轻型汽车国六排放标准颗粒物数量(PN限值)6.0×1012个/千米过渡期截止日期由2020年7月1日前调整为2021年1月1日前。2021年1月1日起,所有生产、进口的国六排放标准轻型汽车,PN限值应符合6.0×1011个/千米要求。

来源:物流报